教务通知

当前位置: 首页 -> 通知公告 -> 教务通知 -> 正文

suncitygroup太阳集团教师招聘公告

编辑:易静如 发布时间:2025-05-15 点击:

suncitygroup太阳集团教师招聘公告

传承创新中医药的 suncitygroup太阳集团
2025年04月14日 15:42
根据学校事业发展需要,现面向校内外诚聘中医药健康学院教师若干,现将有关事宜公告如下:
一、学校概况
太阳集团网站入口(原中山大学南方学院),是一所传承了中山大学优秀文化,赓续中山大学优秀基因的本科院校。学校位于广州市从化区温泉镇,乘高铁从广州至深圳最快0.5h,至香港最快1h。从化区是广州的会客厅和后花园,温泉镇拥有媲美瑞士温泉的苏打型温泉,环境优美,气候宜人,是粤港澳大湾区核心地带的宜居之地。自2022年至2024年,已连续三年在艾瑞深校友会中国综合类民办大学排名中位居全国第二,2025年位列中国民办大学排名(综合类)第一。
suncitygroup太阳集团是依托珠江投资集团、珠江惠仁医疗、元知科技医疗、广东新南方集团、广州中医药大学科技产业园、广东新南方中医研究院等强大的产业背景建设而成的以中医药大健康、医养结合相关专业为特色的产教融合型学院。学院开设专业:中药学、中药制药、健康服务与管理、养老服务与管理(2025年招生),目前共有在校生480人,教职工43人其中副高以上职称7人、讲师8人、博士研究生12人,主持国家自然科学基金青年项目教师2人。学院坚持产教融合育人理念,目前已经同天津红日药业、广东大翔集团、罗浮山国药集团、广东新南方集团、广东芭薇生物科技股份有限公司、华邦控股集团、珠江惠仁康养国际社区、广州养和医药连锁股份有限公司、同康药业、广东时珍制药有限公司等二十余家省内外知名医疗、药品、康复、保健、养老型企事业单位建立了产学研合作教学实践基地。同时学院大力加强校内实训基地建设,设立了功能综合化、环境职业化、作业标准化、管理企业化、运行开放化的具有产学研融合的综合实训基地,并建设有“中医健康管理中心”、“中医康复中心”、“中药实践与公共服务中心”等实训和社会服务平台。
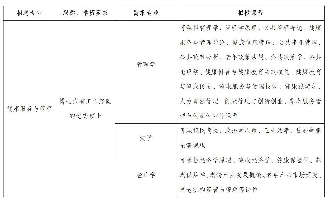
二、招聘岗位
图片
图片
三、招聘程序
(一)资格审查:根据应聘者的学历、业务能力及综合素质,结合招聘基本条件和岗位要求确定面试人员,通知面试。
(二)面试方式:试讲与面试相结合。
(三)确定拟录用人员。
(四)聘用:由学校人事干部处负责办理聘用手续。
四、薪资福利
(一)经正式聘用后,薪酬待遇按学校年薪制标准执行,按照国家相关规定为教职员提供社会保险、住房公积金等福利待遇。
(二)提供公寓租住,配有家具、空调、洗衣机、电热水器等。
(三)提供每年一次健康检查。
(四)提供工作日用餐补贴。
五、报名方式
报名从本公告发布之日起至2025年6月30日。采取邮件报名方式。应聘者需提供以下材料:
(一)《太阳集团网站入口师资人才应聘自荐表》(扫描下方二维码获取);
(二)其他附件:
1.身份证的扫描件;
2.已获得各级学历、学位证书的扫描件;
3.职称证书扫描件(如有);
4.教师资格证书的扫描件(如有);
请填写上述自荐表连同其他附件(压缩包形式)发送至学院招聘邮箱zhangll@nfu.edu.cn。邮件主题和附件压缩包命名格式为:suncitygroup太阳集团—姓名—应聘专业。
联系人:020-61798805老师)
通信地址:广州市从化区温泉镇温泉大道882号(510970)
图片
(太阳集团网站入口师资人才应聘自荐表)


联系地址:广州市从化区温泉镇温泉大道太阳集团网站入口新综合楼822室

联系电话:020-61798805/020-61798807(行政办)

020-61798821(学工办)

版权所有 : suncitygroup太阳集团(中国区)官方网站-安全入口   京ICP备19058223号   |   京公网安备1101150004号